Instance Verification Kit (IVK)
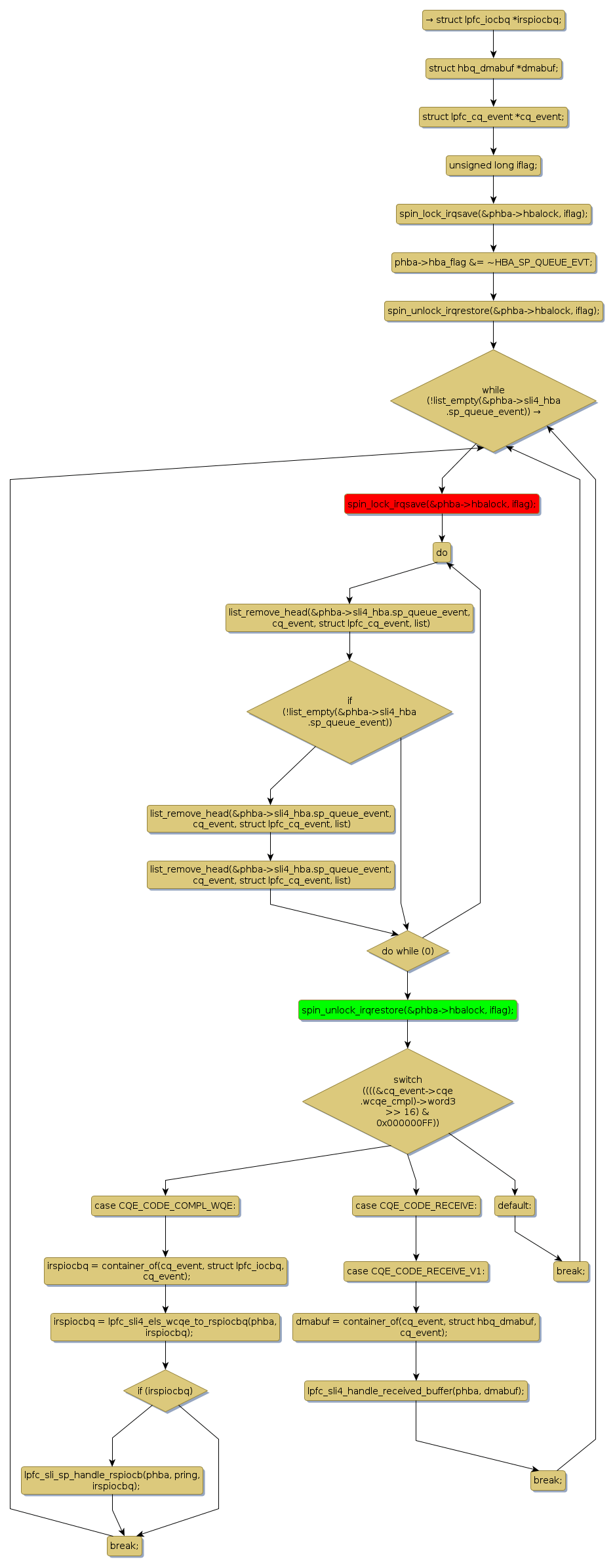
spin lock @ [105717+41+/linux-3.19-rc1/drivers/scsi/lpfc/lpfc_sli.c]
Instance Signature: hbalock
|
The Matching Pair Graph:
|
|
Function Name
|
Control Flow Graph (CFG)
|
Events Flow Graph (EFG)
|
Source Correspondence
|
|
lpfc_sli_handle_slow_ring_event_s4
|
|
|
[105247+34+/linux-3.19-rc1/drivers/scsi/lpfc/lpfc_sli.c]
|